
Resumen: Este estudio pretender recabar toda la información posible sobre investigaciones basadas en el Aprendizaje Basado en el Juego (ABJ) y la educación inclusiva. Con este fin, se ha realizado una revisión sistemática a través del método PRISMA en la que se han analizado diversos estudios de la etapa de educación primaria, a través de Atlas.ti. Tras el análisis de los mismos, se han extraído ciertas conclusiones que permiten afirmar que realmente el ABJ se constituye como una metodología que favorece la inclusión educativa dentro del aula. Sin embargo, no debe considerarse de manera aislada, sino como un complemento de otras actividades y habilidades que permitan consolidar la inclusión educativa.
Palabras clave: Aprendizaje Basado en el Juego; Educación inclusiva; Diseño Universal para el Aprendizaje; Educación Primaria; Metodologías activas; PRISMA; Atlas.ti.
Abstract: The aim of this study is to gather as much information as possible on research based on play-based learning (PBL) and inclusive education. To this end, a systematic review was conducted using the PRISMA method, analysing various studies on primary education using Atlas.ti. After analysing these studies, we can conclude that PBL is a methodology that promotes educational inclusion in the classroom. However, it should not be considered in isolation, but rather as a complement to other activities and skills that help consolidate educational inclusion.
Keywords: Game-Based Learning; Inclusive Education; Universal Design for Learning; Primary Education; Active Methodologies; PRISMA; Atlas.ti.
EDUCACIÓN INCLUSIVA Y APRENDIZAJE BASADO EN EL JUEGO
La inclusión educativa es un concepto que ha ido evolucionando con el paso de los años hasta convertirse en lo que conocemos en la actualidad. Organismos internacionales como la ONU (2015) hacen referencia a la inclusión dentro de los Objetivos de Desarrollo Sostenible, como el número 4 que hace referencia a la educación de calidad, bajo el enunciado de promover una educación inclusiva y de calidad para que todos los niños y niñas finalicen la educación primaria y secundaria.
Asimismo, haciendo referencia a la definición sobre inclusión que realiza la UNESCO (2015), en su guía para asegurar la inclusión y la equidad en la educación, se expone que la inclusión es un proceso que ayuda a superar los obstáculos que limitan la presencia, la participación y los logros de todos los y las estudiantes.
Educación Inclusiva y Aprendizaje Basado en el Juego #CedRevistaDigitalDocente Compartir en XPartiendo de esta base y teniendo en cuenta el contexto actual en el que la diversidad del alumnado resulta inherente al proceso de enseñanza-aprendizaje, resulta indispensable que los docentes cuenten con metodologías y herramientas que les permitan llegar a todo el alumnado. Es indudable que la gran mayoría de la comunidad educativa se encuentra concienciada sobre la necesidad de atender a la diversidad personalizando los procesos de enseñanza. Sin embargo, todavía es preciso seguir insistiendo en la formación permanente en torno a la atención a la diversidad (García y Garrote, 2021). Por ello, todavía queda un largo camino por recorrer para poder afirmar con rotundidad que los docentes cuentan con la formación y las herramientas necesarias para poder cumplir con uno de los principios pedagógicos que establece la Ley Orgánica 3/2020 de 29 de diciembre por la que se modifica la Ley Orgánica 2/2006 de 3 de mayo de Educación, en los que se expresa que en esta etapa se pondrá especial énfasis en garantizar la inclusión educativa, en la atención personalizada al alumnado y a sus necesidades de aprendizaje, participación y convivencia.
Las metodologías activas han supuesto un avance importante dentro de la educación inclusiva. En este sentido, muchos autores han indagado sobre esta línea de investigación y la importancia de alcanzar el horizonte de una educación integral para cualquier estudiante. Así, se encuentran autores como Montaner (2022), que analizó la relación de las metodologías activas con la educación inclusiva, encontrando cierta correlación entre ambas siempre y cuando se tengan en cuenta algunos aspectos como la comunicación, la planificación o el trabajo cooperativo entre otros, es decir, no por el simple hecho de utilizar una metodología activa se estará incentivando la inclusión, sino que se tendrán que tener en cuenta una serie de aspectos para garantizarla (aprendizaje competencial, presencia emocional y/o afectiva dentro del aula, identidad grupal, etc).

En la actualidad, se cuenta con un amplio abanico de posibilidades que permiten abordar los procesos de enseñanza desde la participación activa del alumnado. No obstante, en el presente estudio se pone el foco en el Aprendizaje Basado en el Juego (en adelante ABJ). Esta consiste en una metodología activa que pretende enseñar a los estudiantes una serie de conocimientos, habilidades y aptitudes de una forma lúdica y motivadora con el fin de lograr los objetivos de aprendizaje establecidos inicialmente (Solas-Martínez, 2023). Se hace necesario destacar en este punto, que el juego está presente desde la infancia, y es a través del mismo, y de la experimentación como los niños van obteniendo información del medio y, por consiguiente, van aprendiendo, de tal forma que podemos decir que el juego es algo innato. Por lo tanto, si se parte de esta premisa, parece lógico pensar que, usar el juego como una herramienta didáctica dentro del aula nos puede reportar múltiples beneficios tanto a nivel de aprendizaje como en términos de inclusión educativa, ya que a través del juego se llegará a todos los niños y niñas.
Desde esta perspectiva, se puede considerar el juego como un valioso recurso que, aplicado de forma adecuada dentro del aula, puede favorecer un clima de afecto, seguridad e inclusión educativa, que repercuta directamente en unos buenos resultados en el proceso de aprendizaje de todo el alumnado. De hecho, diversas investigaciones han mostrado resultados significativos en los resultados académicos cuando se emplea el ABJ, especialmente cuando se usa esta metodología teniendo en consideración los intereses del alumnado, los procesos cognitivos como la atención y la memoria, y aspectos conductuales como la participación activa en clase (Dabbous et al, 2022).
En relación a la inclusión educativa, también se encuentran estudios con resultados que demuestran su relación con el ABJ. Algunos de estos estudios destacan que los juegos favorecen habilidades sociales la empatía, la cooperación, la autorregulación emocional y la solidaridad (García-Martín et al, 2022)
El objetivo general del presente estudio consiste en realizar una revisión sistemática sobre la literatura existente en relación al aprendizaje basado en el juego y la inclusión educativa, con el fin de analizar de forma exhaustiva el impacto que tiene esta metodología educativa a la hora de crear entornos educativos inclusivos. Para abordar este objetivo, se partirá de la siguiente pregunta ¿De qué forma influye el ABJ en el contexto educativo para favorecer un clima inclusivo?
Índice de contenidos
- 1 La educación inclusiva
- 2 Las metodologías activas
- 3 Aprendizaje basado en el juego
- 4 ABJ y educación inclusiva
- 5 Objetivos, metodología, enfoque y diseño
- 6 Análisis de datos y resultados
- 7 Trabajos implementados en la educación primaria
- 8 Recursos empleados en las propuestas
- 9 Resultados alcanzados
- 10 Discusión y conclusiones
- 11 ¿Quieres saber más?
- 12 Publica con nosotros
La educación inclusiva
Si bien el término de educación inclusiva es relativamente reciente, no lo es tanto la base teórica y normativa sobre la que se asienta ya que, para llegar al concepto actual, hay que pasar por todos sus antecedentes. De hecho, el camino hacia lo que se conoce en la actualidad como inclusión educativa ha sido más bien largo y ha partido de una situación de total exclusión discriminatoria a un modelo de inclusión que ha adquirido cada vez más notoriedad dentro del sistema educativo español y que según García (2017), no tienen ninguna posibilidad de retroceso.
En este sentido, una de las primeras referencias la encontramos en la Ley Moyano de 1857, con la que se crea la primera escuela para personas sordomudas, y a partir de la cual se van produciendo pequeños avances (García, 2017).
Tras esta primera aproximación histórica hacia la inclusión en forma de ley educativa, se encuentra la Declaración Universal de los Derechos Humanos que se remonta al año 1948, en la que en su artículo 26 se menciona que toda persona tiene derecho a la educación.
No es hasta el año 1985, con el Real Decreto de Ordenación de la Educación Especial, cuando se consigue avanzar de un modelo educativo en el cual el alumnado con necesidades era excluido del sistema educativo ordinario, a un modelo de integración en el que ya se integraban dentro de los centros de educación ordinaria, junto con el resto de compañeros. Aunque todavía quedaba mucho camino hasta llegar a la inclusión, esta normativa española supuso realmente el comienzo de la inclusión educativa y permitió en gran medida allanar el camino hasta la evolución del concepto actual.
Poco a poco se consigue ir avanzando y es en el año 1990, cuando la Ley de Ordenación General del Sistema Educativo (LOGSE), incorpora por primera vez, en una normativa no específica de educación especial, los conceptos de normalización e integración, así como las necesidades educativas especiales.
Toda esta normativa no ha sido la única que ha permitido allanar el camino hacia la educación inclusiva, pero sí la más relevante a nivel nacional, así como la que ha supuesto los hitos de mayor relevancia. De esta forma, si se continúa el orden cronológico, a nivel nacional la Ley Orgánica de Educación (LOE), donde en su artículo 72 se establecen los recursos para garantizar la inclusión de todo el alumnado.
Como se puede comprobar, la evolución en lo que a inclusión educativa se refiere ha sido notablemente lenta. Se puede partir de la siguiente reflexión: en 1948 ya se era consciente del derecho de todas las personas a recibir una educación, pero ¿qué clase de educación? Una educación diferente, en la que no tenían derecho a estar escolarizados en centros ordinarios con otros niños y niñas y esto, desafortunadamente ha sido así hasta hace relativamente bien poco, por lo que este ralentí al que ha ido evolucionando la educación en su conjunto, ha provocado una exclusión de las personas con necesidades que se extendía más allá de las aulas. Por este motivo, resulta crucial pararse un momento a pensar sobre formas de favorecer y avanzar hacia la verdadera y efectiva inclusión educativa, salir del ritmo vertiginoso al que avanza el tiempo y detenerse en nuevas formas de educar y de trabajar, y esto solo se consigue con motivación, con formación y con recursos.
Afortunadamente, desde el año 2006 se ha avanzado todo lo que no se consiguió avanzar en más de 50 años, y desde entonces parece que el foco sí que se ha puesto sobre la inclusión. De hecho, en la Agenda 2030 sobre los objetivos de desarrollo sostenible de la ONU, se encuentra en el objetivo número 4, la educación inclusiva.
Hasta aquí, se ha profundizado en la inclusión educativa a lo largo de su recorrido histórico. Sin embargo, también conviene señalar el estado actual del concepto y el punto concreto en el que se encuentra. Así, la Ley Orgánica 3/2020 de 29 de diciembre, por la que se modifica la Ley Orgánica 2/2006 de 3 de mayo de Educación (en adelante LOMLOE), enfatiza la inclusión educativa y, además, se introduce por primera vez el concepto de Diseño Universal de Aprendizaje (en adelante DUA), que se encuentra profundamente relacionado con la inclusión. De hecho, no resultaría correcto en este artículo hablar de inclusión educativa sin hacer una mención especial al DUA. En cierto modo, este marco teórico surge de la necesidad de superar el modelo educativo basado en la exclusión, la segregación y la integración.
Lo que proporciona el DUA es una mayor flexibilidad de los elementos del currículo común para que pueda ser accesible por parte de todo el alumnado con independencia de sus características específicas. Por lo tanto, en palabras de Alba (2014), el Diseño Universal para el Aprendizaje es un enfoque didáctico que pretende aplicar los principios del DU al diseño del currículo de los diferentes niveles educativos.
A modo de síntesis, Echeita (2022) deja de manifiesto de una forma muy clara cuál es la evolución que ha sufrido la inclusión dentro del sistema educativo español. Este autor señala que ha pasado de considerarse un principio que cobraba sentido solo a nivel teórico (como si fuera solo importante de cara a plasmarlo sobre el papel), a un constructo que debe aplicarse de forma imperiosa y obligatoria ya que se trata de un derecho fundamental de todos. Dicho de otro modo, pasó de ser algo “casi optativo” para el sistema educativo, a constituir el núcleo central a partir del cual se debe diseñar todo proceso de enseñanza aprendizaje.

Las metodologías activas
Existe una extensa literatura científica sobre las metodologías activas y la importancia de favorecer un aprendizaje significativo. Por ello, a continuación, se ha hecho una selección para recopilar la información más relevante para el marco teórico.
A modo ilustrativo, Sanchidrián (2014), en su estudio introductorio acerca de la pedagogía empleada por María Montessori, señala que el niño no es un sujeto pasivo, sino todo lo contrario, es un sujeto activo que tiene curiosidad, que tiene necesidad de aprender e interés por el juego y la experimentación, así como capacidad de adaptación al entorno que le rodea.
Así mismo, Marina (2011), indica que el cerebro es un sistema neuronal motivado. Con esta cita neurológica se abre una explicación al funcionamiento del cerebro de los niños cuando están aprendiendo, aludiendo a que la motivación es un factor esencial dentro de la enseñanza, ya que un alumno sólo aprenderá cuando lo que le estamos presentando tenga un interés para él y le resulta significativo, de lo contrario, ante contenidos que le resultan indiferentes no se logrará la consolidación del aprendizaje. Por lo tanto, esta afirmación constituye una razón de peso para proponer estas metodologías activas dentro del aula.
Por estos motivos, se considera fundamental llevar a cabo un proceso educativo que resulte atractivo, que favorezca la motivación de los alumnos, que despierte su curiosidad, y en el que puedan trabajar de forma cooperativa. Esto es crucial ya que es la base para que se produzca el aprendizaje ya que éste surgirá siempre y cuando el alumnado muestre interés y atención por lo que está aconteciendo en el aula, y esto sólo será posible si el docente es capaz de incluirle, de hacerle partícipe y de tomar en consideración sus ritmos, estilos y procesos de aprendizaje. Y es aquí, cuando entran en juego las metodologías activas apoyadas en componentes lúdicos.

Aprendizaje basado en el juego
Tal y como señala un clásico, el juego resulta fundamental para favorecer y enriquecer el desarrollo tanto psicomotor como intelectual del niño (Piaget, 1966). Por ello, cabe afirmar que el juego se puede definir como una capacidad innata en el ser humano, incluso casi como un acto reflejo que, desde las etapas más tempranas, permiten a los niños y niñas explorar el mundo que les rodea.
Teniendo en cuenta la importancia que tiene el juego dentro del desarrollo, parece lógico pensar que, a través de su inclusión dentro del proceso educativo en las aulas, se obtendrán resultados favorables en lo concerniente al aprendizaje del alumnado. Tal es así, que en la actualidad se concibe como una metodología más que se emplea en el día a día de las aulas de todo el mundo. Pero, en este punto es necesario detenerse, con el fin de facilitar la comprensión del presente artículo a través de una definición del ABJ. Diversas fuentes y autores han realizado definiciones. No obstante, a continuación, se destacan algunas de ellas.
En primer lugar, Montessori fue una pionera y una gran defensora del juego dentro de la niñez, y concretamente dentro del desarrollo infantil, hasta tal punto que lo consideraba fundamental para fomentar la creatividad y las habilidades relacionadas con la resolución de problemas (Montessori, 1967).
De la misma forma, McGonigal incide en la importancia que tiene el juego dentro del aprendizaje del alumnado, a través del cual se desarrollan habilidades cognitivas como la resolución de problemas y la capacidad de análisis; habilidades sociales, ya que se fomenta la colaboración y el trabajo en equipo; habilidades emocionales como el autocontrol y el manejo de la frustración; y otras habilidades específicas como las competencias tecnológicas (McGonigal, 2011).
No obstante, si lo que se pretende es sintetizar de una forma clara, breve y concisa en qué consiste exactamente esta metodología, entonces se puede señalar la afirmación de Gomez Martin et al. (2004), que entienden el ABJ como la aplicación de los juegos en la enseñanza.
Además de lo anterior, es innegable el papel que tiene la motivación dentro del proceso de enseñanza y aprendizaje. De hecho, a través de esta metodología va a permitir captar la atención de los alumnos para que éstos interactúen y participen en las actividades de una manera lúdica, pero siempre guiándolos hacia un objetivo final, es decir, hacia los objetivos de aprendizaje (Pho, 2015).
El juego puede ser una estrategia metodológica que se utilice de manera cotidiana para lograr los objetivos didácticos planteados y trabajar los contenidos curriculares pertinentes (García-Tudela et al., 2019).
En este punto, conviene ser conocedores de las características principales de llevar a cabo el juego como una metodología dentro del aula. De este modo, Masó (2023) elabora un listado de aspectos a tener en cuenta siguiendo la metodología Montessori, entre los cuales, se destacan los siguientes, y que resultan aspectos coincidentes con el ABJ:
- Existe un objetivo de aprendizaje claro.
- El juego como tal se emplea para fomentar y apoyar el aprendizaje académico.
- El juego forma parte del proceso de aprendizaje y es fundamental para el desarrollo integral del alumnado.
En definitiva, se puede afirmar que el juego ha sido un aspecto esencial del desarrollo desde que ha sido estudiado.
En este sentido, el protagonismo que ha ido adquiriendo el juego ha cambiado considerablemente en los últimos años, donde cada vez se encuentran más aulas y docentes con gran ilusión por motivar a su alumnado y por innovar en metodologías activas que permitan construir procesos óptimos de enseñanza y aprendizaje. Este aspecto también se hace especialmente visible en la legislación educativa. Buen ejemplo de ello, hace referencia a la actual normativa del sistema educativo español (LOMLOE), concretamente en el artículo 14.6, se señala que los métodos de trabajo en ambos ciclos se basarán en las experiencias de aprendizaje emocionalmente positivas, las actividades y el juego. Además, en este mismo artículo, se añade que se aplicarán en un ambiente de afecto y confianza, para potenciar su autoestima e integración social y el establecimiento de un apego seguro. Se observa cómo se alude aquí al ambiente de integración que debe articular todo el proceso educativo, y en el que se debe dar el juego, aspectos que se concretarán en el siguiente epígrafe.
Por último, más recientemente, se encuentran referencias al juego en la última versión 3.0 de CAST (2024), donde entre las 36 consideraciones que incluye, se especifica una concretamente para el juego, y es la consideración 7.3. Fomenta la alegría y el juego. De nuevo, se asiste a la argumentación sobre la necesidad de incluir el juego dentro de los procesos de enseñanza aprendizaje.

ABJ y educación inclusiva
Es especialmente relevante la relación existente entre el ABJ y la educación inclusiva. Cabe considerar aquí que el ABJ requiere de la participación y el trabajo en equipo. Estos dos aspectos contribuyen de forma favorable a la inclusión educativa, es decir, a través de actividades que impliquen la interacción entre el alumnado y la puesta en valor del trabajo de todos y cada uno de ellos, sin distinción alguna, se estará contribuyendo al sentimiento de pertenencia, a que todos se sientan parte del grupo, a que unos cuenten con los otros y a que el docente tenga en consideración de forma personalizada a cada alumno, fomentando con todo ello la inclusión educativa. Así, el trabajo cooperativo contribuye al desarrollo de un clima de aula favorable que incluirá a su vez en actitudes positivas del alumnado hacia las diferencias individuales (Aguinaga et al, 2018).
Son diversos los estudios y publicaciones que muestran esta relación y de forma concreta, cómo influye la puesta en práctica del ABJ en la educación inclusiva. A modo de ejemplo, Luna Castro et al. (2018) indican que se pueden trabajar los contenidos específicos del currículo con carácter lúdico y partiendo de los intereses y preferencias del alumnado como una vía para llevar a cabo con garantías de éxito la inclusión educativa.
Además, García et al. (2020), hablan de un aspecto fundamental que no se ha comentado hasta ahora, y es el que se relaciona con la flexibilidad. Este término resulta fundamental dentro de las aulas, es decir, si lo que se quiere conseguir realmente es llegar a todo el alumnado, teniendo en cuenta la diversidad de intereses, motivaciones, estilos de aprendizaje y capacidades, entonces será primordial un entorno de aprendizaje flexible. Con esto lo que se quiere decir, es que, para atender a la diversidad, se necesitará también diversidad en los diferentes elementos del currículo, o, dicho de otra manera, se necesitará que tanto los recursos, como los materiales didácticos, la metodología, los métodos de evaluación, los tiempos y los espacios sean flexibles. Y aquí es donde se alude de nuevo a García et al. (2020) que sostiene que la flexibilidad propia de los juegos permite que el ABJ sea una metodología completa ya que favorece la inclusión educativa.
Además de esto, hay que tener en cuenta que a través del juego se trabajan otra serie de habilidades y valores como el respeto, la solidaridad, la empatía, la escucha, entre otros aspectos, y éstos resultan cruciales para garantizar la inclusión dentro del aula en lo que a la relación entre alumnos se refiere.
En definitiva, parece existir una estrecha relación entre ambos conceptos, esto es, el ABJ y la inclusión educativa. No obstante, se abordará en profundamente esta relación a través de la revisión sistemática que se va a llevar a cabo y que se expondrá a lo largo del presente trabajo.

Objetivos, metodología, enfoque y diseño
El objetivo general de esta investigación consiste en analizar el impacto que tiene el Aprendizaje Basado en el Juego a la hora de crear entornos educativos inclusivos.
A continuación, se concretan los objetivos específicos que se plantean en esta investigación:
- Identificar las propuestas educativas de ABJ implementadas en la etapa de educación primaria.
- Describir las experiencias implementadas a partir de los recursos empleados y los resultados alcanzados.
El enfoque principal de esta investigación ha consistido en realizar una revisión de la literatura reciente (últimos 5 años), sobre el aprendizaje basado en el juego y su relación con la inclusión educativa, basándose para ello, en los criterios y la rigurosidad planteada por la declaración PRISMA para, posteriormente, realizar una síntesis en profundidad sobre las ventajas y beneficios que puede reportar el ABJ en la inclusión educativa.
Por tanto, si se pretende ahondar en esta temática, no bastará con abordarla de manera superficial, sino que se irán analizando estudios e investigaciones para lo cual la metodología de las revisiones sistemáticas resultará especialmente útil. Así, existen autores como Sánchez-Serrano y Pedraza (2022), sostienen que: la revisión sistemática consiste en identificar, seleccionar, evaluar y sintetizar evidencias en investigaciones de alto impacto de un modo transparente y accesible.
Por consiguiente, teniendo en cuenta esta definición, queda justificada la decisión de elaborar esta metodología de investigación que va a facilitar la consecución de los objetivos planteados a través de la revisión de la literatura existente sobre el ABJ y la inclusión educativa, literatura que se analizará de forma exhaustiva para poder extraer unas conclusiones de calidad y con rigor científico.
En la Figura 1 se presenta un diagrama que muestra de una forma muy visual los pasos que se han ido dando a lo largo de la revisión de la literatura. Con el mismo, se puede observar la trazabilidad de todo el recorrido para garantizar así, una fácil comprensión del estudio

En primer lugar, para garantizar una búsqueda óptima de los diversos artículos, se delimitaron las bases de datos a partir de las cuales se iba a extraer la información. Para ello, se seleccionaron 3 importantes bases de datos que han arrojado un total de 159 registros. Sin embargo, no sólo ha sido suficiente con la selección de las bases de datos, sino que resultó imprescindible acotar el listado de palabras clave que permitiera devolver un resultado adecuado para el estudio en cuestión. Por ello, se optó por la siguiente búsqueda booleana en español: juego AND inclusión AND «educación primaria»; y también en inglés: game AND inclusion AND “primary education”.
Se probaron otros descriptores incluidos en el Tesauro de la UNESCO y en el Tesauro de ERIC, como “educación básica”, “enseñanza primaria”, etc. Sin embargo, los resultados arrojados son mínimos. Por tanto, se tomó la decisión de optar por los descriptores que englobasen la mayor cantidad de trabajos posible. En este caso concreto, el descriptor de Educación Primaria.
Además, se hace necesario mencionar que, con el fin de aumentar la precisión de los resultados obtenidos, se definieron una serie de criterios que permitieron establecer en cada fase los documentos a incluir en el estudio. De esta manera, se establecieron como criterios principales: artículos de publicación reciente; concretamente, artículos con una antigüedad no superior a 6 años.
Por lo que respecta al idioma de redacción, se tuvieron en cuenta tanto documentos publicados en español como en inglés, descartándose los publicados en otros idiomas como francés y ruso. Esto se ha hecho así, por la familiarización y el conocimiento del idioma, que permite que la lectura sea asequible y comprensible para su posterior análisis.
La población objeto de estudio también se ha acotado, tomando como referencia los artículos destinados a la investigación en la etapa de educación primaria. De la misma forma, el tipo de documento también ha supuesto un filtro adicional, teniéndose en cuenta principalmente capítulos de libros y artículos de investigación y eliminando de la selección final otro tipo de textos como las tesis doctorales, los libros completos y/o los trabajos publicados como actas de congresos.
Teniendo en cuenta los aspectos mencionados hasta ahora, la búsqueda de información se realizó en 3 reconocidas bases de datos, las cuales son DIALNET, SCOPUS y ERIC. El motivo principal que llevó a la selección de estas fuentes fue contar con cierta diversidad que permitiera obtener una muestra representativa mayor a partir de la cual realizar una revisión de calidad. Así, se seleccionaron una base de datos internacional, esto es, SCOPUS; una base de datos iberoamericana (DIALNET), y una base de datos específica de la disciplina protagonista de la presente revisión sistemática, es decir, la educación, que este sería el caso de la base de datos ERIC. En cuanto al número de bases de datos seleccionadas, se establecieron 3 para garantizar una recogida de información asequible, fiable y representativa, que permitiera garantizar la calidad de la investigación, así como una adecuada gestión de todos los resultados obtenidos.
Todo el proceso de eliminación de duplicidades y evaluación de la elegibilidad se llevó a cabo con la herramienta Mendeley. Originalmente, se registran un total de 159 documentos, que pertenecen 91 a DIALNET, 22 a SCOPUS y 47 a ERIC, tal y como se puede apreciar en la Figura 1. Posteriormente, los diferentes artículos se han ido filtrando en función de los criterios anteriormente expuestos, tal y como se describe a continuación.
De los 159 registros inicialmente extraídos, se analizaron las duplicidades, lo cual devolvió un total de 5 registros duplicados que procedieron a eliminarse de la muestra, esto dejó un resultado neto de 154 registros. A partir estos se excluyeron un total de 49 registros por no cumplir con los criterios inicialmente establecidos. Es decir, estos 49 registros se suprimieron de la muestra por diversos motivos tales como: registros de idiomas diferentes al español o al inglés, registros publicados con anterioridad al año 2019, o registros que formaban parte de actas de congresos, tesis doctorales o libros completos. Con estos 49 registros eliminados, se quedó una muestra de 105 registros.
Seguidamente, se procedió a realizar una recuperación de los registros para buscar los documentos originales. Sin embargo, 59 registros no pudieron ser recuperados, lo cual dejó una muestra de 46 registros, a partir de los cuales se realizó el filtrado final. Éste último filtro se realizó teniendo en cuenta 3 variables: el objetivo del estudio (variable que permitió eliminar de la muestra 19 registros), el contexto (a partir del cual se eliminaron 9 registros), y el diseño de la investigación (criterio que eliminó 9 registros de la muestra). El resultado final fue la inclusión definitiva de los 9 registros que se analizan en el presente estudio.
Análisis de datos y resultados
Para llevar a cabo el análisis de datos cualitativo se ha utilizado el programa informático Atlas.ti 25. Con este se ha realizado el proceso de codificación y categorización de las unidades de información; así como la elaboración de redes semánticas que presentan los resultados de esta investigación.
A través de Atlas.ti 25 se han analizado dos vertientes principales. Por un lado, los resultados tanto positivos como negativos de los diferentes artículos de la muestra. Y, por otro lado, se ha realizado una red semántica de los diferentes recursos empleados en cada una de las propuestas analizadas. De esta forma, a través de la elaboración de estas redes semánticas se procede a analizar los resultados.
Por lo que respecta a la red semántica sobre los recursos empleados en los diferentes estudios, en primer lugar, se han identificado los recursos empleados y, una vez hecho esto, se ha procedido de igual forma a asignarles sus respectivos códigos libres, los cuales se han asociado al código raíz, que es el de recursos. Además, para facilitar la comprensión y la identificación de los diferentes recursos, se ha procedido a vincular cada recurso con su autor o autores correspondientes, mediante la asociación del recurso con su cita. En cuanto a la red semántica de los resultados, el proceso ha sido el mismo, asignando los correspondientes códigos libres a los resultados positivos o negativos, así como su vinculación con cada autor.
Trabajos implementados en la educación primaria
En la Tabla 1 se presentan las principales características de los artículos seleccionados para esta revisión sistemática. De una forma más concreta, de cada trabajo se presente el título, año, país de publicación, tipo de documento, metodología y si se contempla el marco DUA en la propuesta implementada.

Los resultados mostrados se encuentran ordenados cronológicamente, encontrándose en las primeras posiciones de la tabla los artículos más recientes hasta los más antiguos. Con esta tabla, se está contribuyendo a la consecución del primer objetivo específico.
Como se puede comprobar, todos los registros incluidos comparten la misma tipología y es que, todos son artículos de revista. Por otra parte, sí se encuentra variedad en el tipo de metodología empleada, ya que aparecen tanto estudios de naturaleza cuantitativa como cualitativa, aunque cualitativa en mayor medida. Concretamente, 2 estudios de naturaleza cuantitativa y 7 de naturaleza cualitativa.
Por último, otro aspecto que se ha considerado relevante incluir en la tabla ha sido la contemplación del Diseño Universal de Aprendizaje. Este punto es especialmente importante si se relaciona con el principal objetivo de este estudio, y es que se trata de abordar de qué manera el ABJ influye en una educación inclusiva. En este sentido, como se puede observar, solo dos de los artículos de la muestra han contemplado el DUA en sus propuestas de intervención.
Recursos empleados en las propuestas
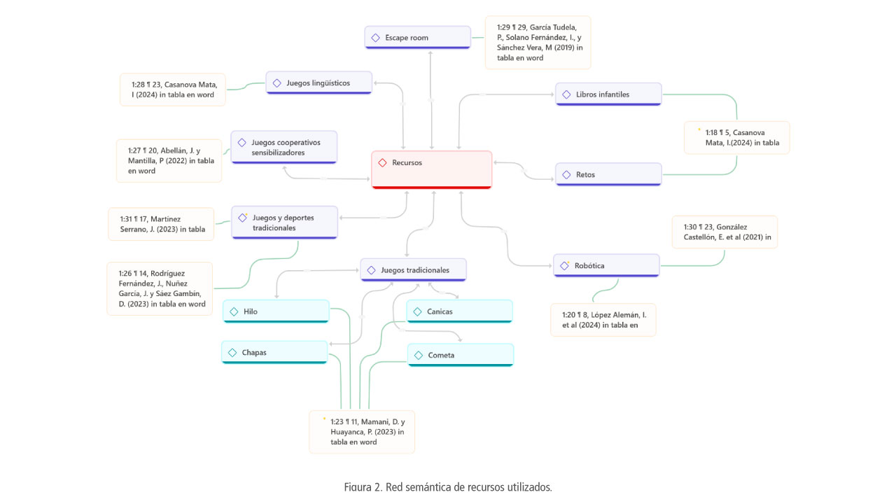
En la Figura 2 se muestra la red semántica elaborada a través de Atlas.ti 25, en la que se puede apreciar los diferentes recursos empleados en los artículos de la muestra.

Como se puede apreciar en esta red semántica, los recursos empleados han sido muy diversos, encontrando desde algo tan sencillo como los libros infantiles y los clásicos juegos de las chapas o las canicas, hasta juegos más modernos y actuales como las habitaciones de escape o la robótica.
Se ha procedido a codificar cada uno de los juegos identificados en los 9 documentos de la muestra y a continuación, se ha asociado cada juego a sus autores correspondientes.
Se puede observar que incluso existen autores que abordan en sus estudios los mismos recursos, tal es el caso de González y López (2021), que comparten el uso de la robótica en sus investigaciones. Ocurre lo mismo con Rodríguez et al. (2023) y Martínez (2023), cuyos estudios se centran en los juegos y deportes tradicionales, como recurso fundamental para trabajar la inclusión educativa.
Por lo general, se observa un uso frecuente de juegos que implican cierta colaboración y participación entre el alumnado. De hecho, tal y como se muestra, de 9 tipos de recursos diferentes, 5 de ellos corresponden a juegos cooperativos, como son los juegos y deportes tradicionales, el escape room y los juegos cooperativos sensibilizadores.
Además, se aprecia también un mayor uso de la tipología de juegos analógicos frente a los juegos digitales; en concreto, el uso de la robótica se emplea en solo 2 de los estudios analizados, lo que equivale a solo un 22%, frente a los 7 estudios (78 %) que utilizan los juegos analógicos. Destacar también, que, de esos dos estudios que contemplan la robótica, sólo uno de ellos emplea la robótica como único recurso para fomentar la inclusión, se trata del estudio de López (2024).
Por lo que respecta a los juegos analógicos, los recursos que menos se han empleado en los estudios analizados han sido los juegos lingüísticos, los libros infantiles y el escape room, estando presentes en un solo estudio de los nueve analizados. En concreto, los dos primeros han sido empleados en el estudio de Casanova (2024) y el escape room ha sido utilizado en el estudio de García-Tudela et al. (2019). Conviene mencionar en este punto, que los juegos lingüísticos y los libros infantiles han sido empleados en un estudio en el que el objetivo fundamental es el conocimiento del sistema de lectura Braille y no tanto la inclusión educativa. Sin embargo, resulta lógico pensar que con el aprendizaje y la concienciación de todo el alumnado del sistema Braille, la inclusión educativa va implícita en este proceso. En cuanto al escape room, resulta un recurso muy novedoso y quizás por ese motivo no ha sido tan investigado y usado con tanta frecuencia como los juegos tradicionales. Sin embargo, sí que comparte la característica de recurso cooperativo, en el que todo el alumnado colabora en la actividad.
En definitiva, lo que se pretende con esta red semántica es mostrar una visión integral sobre la diversidad de recursos empleados. Asimismo, la variedad pone de manifiesto que la aplicación de la metodología ABJ no se limita a un solo recurso, sino que existe un amplio abanico de posibilidades que pueden contribuir de manera considerable a favorecer la inclusión.
Resultados alcanzados
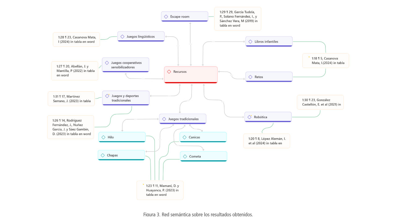
Tras la revisión de los recursos empleados, podemos ver que en la Figura 3 se muestra la red semántica con los resultados obtenidos en cada uno de los artículos de la muestra.

En primer lugar, es necesario destacar que, por lo general, los resultados encontrados muestran aspectos y características personales que se desarrollan o no tras la intervención, como por ejemplo: la autoestima, la motivación o el aprendizaje emocional, entre otros. Aspectos que van a contribuir en mayor o menor medida al objetivo principal, que es favorecer la inclusión en el ámbito educativo.
Si se hace una lectura del gráfico de izquierda a derecha, se encuentran primeramente los resultados negativos. Destacar que son significativamente inferiores a los resultados positivos encontrados, lo cual permite ir atisbando ciertas conclusiones que se desarrollarán más adelante. Al profundizar en los resultados negativos, se observa por un lado que, según el estudio de Martínez (2023) sobre las actitudes y percepciones de los alumnos de primaria, éstos tenían en determinados momentos sentimientos de lástima hacia sus compañeros con discapacidad, un sentimiento que puede reflejar una visión paternalista más que una verdadera empatía. Es conveniente resaltar que, de 9 artículos analizados en la muestra, este es el único resultado negativo que se ha encontrado.
Por otro lado, también se encuentran resultados relacionados con la necesidad de que el alumnado continúe trabajando las habilidades sociales y la autoestima. Esto se observa en el estudio de Mamani, y Huayanca (2023). Si bien, estos resultados no son negativos del todo puesto que es una sugerencia que invita a seguir mejorando, se ha considerado conveniente incluirlos en el apartado de resultados negativos, puesto que no son aspectos que se hayan mejorado o favorecido de forma directa tras la implementación de la intervención del estudio.
En el sentido opuesto, se encuentran los resultados positivos, que abarcan desde una mayor motivación e interés por el aprendizaje hasta una mejora en el aprendizaje emocional, la convivencia o el respeto (aspectos que contribuyen notablemente de una forma muy positiva a un clima de inclusión). De un total de 17 resultados analizados, 14 de ellos son favorables al proceso de educación inclusiva.
A rasgos generales, se podrían agrupar los resultados en función de si están relacionados con el aprendizaje, con las habilidades sociales, o directamente relacionados con la inteligencia emocional. Así, en cuanto a los resultados relacionados con la capacidad de favorecer el proceso de enseñanza y aprendizaje, se encuentran un total de 5 resultados: la motivación, interés por el aprendizaje, la motivación por el conocimiento, la autonomía y el pensamiento creativo. Resultados que provienen de 3 de los 9 estudios analizados. Además, concretamente la motivación por el aprendizaje es un resultado que comparten dos estudios: el de Orozco (2020) y Casanova (2024).
Por lo que respecta a los resultados que se pueden agrupar por la capacidad de favorecer las habilidades sociales del alumnado, se encuentran un total de 7 resultados correspondientes a: trabajo cooperativo, socialización, convivencia, solidaridad, respeto, sensibilización y participación activa. Estos 7 resultados se muestran en 5 estudios, compartiendo 2 de ellos la capacidad de favorecer el trabajo cooperativo, como son el trabajo de López (2024) y García-Tudela et al. (2019).
En cuanto a los resultados que se encuentran directamente relacionados con la inteligencia emocional, se encuentran concretamente 2: una mejora en el aprendizaje emocional y por otro lado una mejora en la autoestima y el autoconcepto, que se corresponden tal y como se muestra en la tabla a los estudios de González (2021), y Rodríguez (2024).
En primer lugar, el trabajo de Casanova (2024), que aborda el conocimiento y la concienciación sobre el aprendizaje de la lectura braille, señala unos buenos resultados en la motivación del alumnado y en su interés por el aprendizaje. Conviene señalar en este punto, que el objetivo de este trabajo en cuestión es el uso de la metodología ABJ para lograr el aprendizaje del sistema braille, y no la inclusión como tal. Si bien es cierto que es un aspecto que va implícito ya que, si todos los alumnos aprenden braille se favorece la inclusión del alumnado que necesita este tipo de lectura por su discapacidad visual. Indicar también que, en este trabajo se compararon dos metodologías de aprendizaje: por un lado, el ABJ y, por otro, el aprendizaje basado en la repetición. Los resultados mostraron resultados similares en el aprendizaje en los cursos de 1.º hasta 4.º. Sólo se encontraron resultados significativos en el aumento de la motivación y el interés por el aprendizaje con el uso del ABJ con respecto a la repetición, en los cursos de 5.º y 6.º de educación primaria.
La implementación de metodologías basadas en el juego podría no solo mejorar la efectividad del aprendizaje del braille, sino también aumentar el interés y la motivación por su aprendizaje¨ (Casanova, 2024).
También se encuentran resultados favorables en la mejora del trabajo cooperativo cuando se implementa el ABJ en el aula, tal y como indica el trabajo de López Alemán et al (2024). El trabajo cooperativo es un sistema de aprendizaje en el que el alumnado genera el conocimiento a partir de la interacción entre ellos, de tal forma que son capaces de aprender en grupo, más de lo que aprenderían si trabajaran por sí solos (Guitert y Jiménez, 2000). Por lo tanto, si partimos de la definición de estos autores, el hecho de que los alumnos interactúen y se ayuden los unos a los otros, favorecerá un entorno inclusivo en las dinámicas de aula. En este sentido, tal y como indica López (2024), en todas las clases en las que se llevó a cabo la intervención se observó que el alumnado colaboraba para lograr los objetivos que se iban estableciendo.

Otros estudios como el realizado por Orozco y Moriña (2020), apuntan hacia resultados positivos en la socialización entre iguales, la motivación por el conocimiento y la autonomía del alumnado. Especialmente relevante es lo que afirman estas autoras sobre que, gracias al juego, nadie quedaba fuera del proceso educativo, y era posible respetar los ritmos de aprendizaje. Además, con este artículo en concreto, resulta conveniente realizar un matiz, y es que se encuentra dirigido al profesorado de educación primaria y no de forma directa al alumnado como el resto de artículos de la muestra. De esta manera, el artículo se centra en el estudio de las estrategias metodológicas que emplean los docentes para fomentar la inclusión, entre ellas el juego. Con respecto a esto, otra interesante reflexión que realizan las autoras es que las diferentes metodologías no pueden considerarse inclusivas o no por sí solas, sino que lo que hace que sean inclusivas es el uso concreto que le da cada docente, el compromiso y la implicación que tenga el docente y cómo vive cada uno su profesión como profesores. (Orozco y Moriña, 2020).
Otros aspectos como el aprendizaje emocional, la solidaridad, el respeto mutuo y la convivencia también se ven favorecidos cuando se utiliza el ABJ en el aula. Así lo muestran estudios como el de Rodríguez et al. (2023). Todos estos aspectos resultan esenciales en climas inclusivos y constituyen la base sólida sobre la que se construye la inclusión en los ambientes escolares. La solidaridad y el respeto mutuo hacen que los alumnos trabajen e interactúen entre sí desde la confianza y ayudándose los unos a los otros sin tener en cuenta las diferencias individuales entre ellos. El aprendizaje emocional resulta también una pieza fundamental dentro de la inclusión educativa ya que, hace que el alumnado tome conciencia de sus propias emociones, las regule y lo que es incluso más importante, que tome conciencia también de las emociones de los demás para que mantenga relaciones positivas con su entorno, lo cual lógicamente, también contribuye a un clima inclusivo. Por último, la convivencia podría considerarse como el resultado de combinar todos los constructos anteriores (solidaridad, respeto, aprendizaje emocional), y derivados de ellos, surgiría una convivencia escolar positiva en los centros educativos. Este punto es especialmente importante en el contexto escolar hasta el punto de que, en todos los centros se cuenta con un plan de convivencia que regula las normas de comportamiento y conducta dentro de los colegios.
Hasta aquí, se han ido comentando los resultados positivos que se han ido encontrando tras el análisis de los diferentes artículos de la muestra, tras la implementación de la metodología ABJ para conseguir la inclusión educativa. Entre estos resultados positivos, se han encontrado características positivas que se pueden considerar de carácter individual en cada persona (autoestima, motivación, solidaridad, respeto, entre otros). Sin embargo, hay un aspecto que va más allá de cada uno como individuo, y que implica a algo mucho más amplio, esto es, un colectivo, y que hace referencia a la sensibilización. Así, los autores Abellán y Mantilla (2022), encontraron que con el uso de una serie de juegos cooperativos en el que participaran todos los estudiantes en la clase de educación física en primaria, los estudiantes mejoraban sus actitudes hacia la discapacidad, fomentando así la sensibilización hacia la inclusión educativa.
Por otro lado, la autoestima y el autoconcepto también han sido elementos que se han visto favorecidos, tal y como ha demostrado la intervención realizada por el estudio de González et al (2021). Con respecto a este estudio, conviene remarcar que se trata de una intervención realizada a una sola alumna que presenta dislexia. Las conclusiones a las que llegaron era que tras la intervención se obtuvieron buenos resultados con una mejora significativa en el aprendizaje de la alumna. Sin embargo, aunque se incluían algunos juegos lingüísticos en el tratamiento, éstos eran una mínima parte de la intervención, y el resultado se debió más a una combinación del trabajo de las familias, docentes y terapeutas.
Por último, también se han encontrado resultados que parecen optimizar el pensamiento creativo del alumnado cuando se hace uso del ABJ dentro del aula. Aunque en un principio, pueda parecer que el pensamiento creativo es un elemento que permanece al margen cuando hablamos de inclusión, esto no es del todo así, ya que este tipo de pensamiento invita a no pensar en lo convencional y a salir fuera de los convencionalismos y/o formalismos, por lo que se estaría dando lugar a que el alumnado vean las diferencias como algo positivo. Estudios como el de García-Tudela et al. (2019), en el que se lleva a cabo una habitación de escape para favorecer la inclusión, concluyen que tras su aplicación se observan actitudes positivas relacionadas con la inclusión como la participación activa y el trabajo cooperativo, pero también se ven potenciados otros aspectos como el pensamiento creativo. Además, en este trabajo también se resaltó la necesidad de continuar trabajando en el alumnado las habilidades sociales con el fin de que la inclusión educativa fuera una realidad en el aula.
Discusión y conclusiones
En el presente estudio se ha realizado una búsqueda de artículos relacionados con el ABJ para favorecer la inclusión educativa. Del amplio resultado inicialmente extraído y tras la realización de diferentes filtros, finalmente se han analizado 9 artículos.
En lo que respecta a la consecución de objetivos inicialmente planteados, con la Tabla 1 del presente estudio se da respuesta al objetivo 1 que pretende identificar las diferentes propuestas de ABJ implementadas en la etapa de educación primaria. Así, se ha elaborado una tabla en la que se observan los diferentes artículos con las diferentes estrategias llevadas a cabo (todas ellas centradas en el ABJ). Especialmente importante destacar, que, de la muestra analizada, todos los estudios tienen como destinatarios a alumnado de educación primaria a excepción del artículo “Estrategias metodológicas que promueven la inclusión en educación infantil, primaria y secundaria”, que va destinado a los docentes, estudio del cual se han recogido y analizado los datos sólo de la etapa de primaria por ser el objeto que ocupa este estudio. Además, en la figura 2, se han podido identificar los diferentes tipos de recursos empleados en el ABJ, por lo que de nuevo se ha dado cumplimiento al objetivo 1, y se han podido observar de una forma muy visual las diferentes propuestas de ABJ.
Los resultados mostrados en los apartados en las dos redes semánticas expuestas están relacionados con el objetivo específico 2: Describir las experiencias implementadas a partir de los recursos empleados y los resultados alcanzados. De esta forma, se han descrito a partir de dos redes semánticas elaboradas con Atlas.ti 25, tanto los recursos identificados como los resultados obtenidos en los diferentes estudios. Esto se puede observar de una forma muy clara en las figuras 2 y 3 respectivamente.
De los resultados analizados de cada uno de los artículos, se puede concluir que el aprendizaje basado en el juego se constituye como una estrategia a implementar dentro del aula, que aporta numerosos beneficios al alumnado. Resulta importante destacar que tiene un impacto significativamente positivo en la promoción de una educación inclusiva, especialmente cuando se implementa con un enfoque cooperativo y de concienciación social. En particular, los juegos tradicionales, cooperativos y los diseñados con fines sensibilizadores emergen como herramientas eficaces para mejorar las actitudes hacia la diversidad y fomentar entornos educativos más integradores. De hecho, tal y como se ha podido comprobar en la figura 3, se han observado resultados favorables en pro del trabajo cooperativo, la socialización y la participación activa tras la realización de juegos como el escape room, juegos cooperativos y la robótica. Este aspecto lo corroboran estudios como el de Coyago et al (2025), en el que al hacer mención al ABJ sostienen que fomenta la socialización, en cuanto la realización de actividades en grupo requiere una interacción, lo que estimula la comunicación; incrementa el interés y la participación gracias al carácter lúdico.
Por lo que respecta a la robótica, resulta llamativo que, siendo un recurso que suele captar de forma notable la atención y el interés del alumnado, haya sido el recurso seleccionado por solo dos de los estudios de la muestra. De hecho, son pocos los estudios que teniendo la posibilidad de abordar la robótica como un recurso a aplicar dentro de la metodología ABJ, lo empleen finalmente. No obstante, se encuentran resultados favorables al hacer uso de ella, en aspectos tan relevantes como el trabajo cooperativo, el autoconcepto y la autoestima. Estos conceptos repercuten de forma considerable en las actitudes que posteriormente desarrollarán los alumnos y alumnas hacia la inclusión y la conciencia que adoptan de ella. En este caso en concreto, se ha profundizado en la robótica, pero se hace necesario mencionar que ésta, se incluye dentro de un amplio espectro de posibilidades asociadas a las Tecnologías de la Información y la Comunicación, que tan presentes deben estar en las aulas del sistema educativo actual, y más aún, si se las considera como elementos favorecedores de un ecosistema escolar inclusivo. En este sentido, la competencia digital se identifica como una de las ocho competencias clave a desarrollar dentro de la etapa de la educación primaria, tal y como establece la LOMLOE. En esta misma línea, Triviño et al (2024), señalan que las tecnologías de la información y la comunicación son especialmente importantes para favorecer la inclusión de la diversidad del alumnado, sea cual sea su característica o condición.
Tras estos resultados, se puede comprobar cómo tras la implementación el ABJ se potencian en la persona ciertas conductas y habilidades que favorecen un clima de inclusión en los centros escolares, tales como los citados hasta aquí: trabajo cooperativo, autoestima, autoconcepto, socialización, etc. Según Candiotti et al (2025), en el aprendizaje colaborativo se forman grupos pequeños de trabajo permitiendo que estudiantes con necesidades diferentes puedan sentir apoyo e integrarse para desarrollar habilidades sociales y aprender a valorar las contribuciones de los demás.
Todos estos aspectos contribuyen de forma directa y positiva hacia una mayor comunicación entre iguales, a la aceptación del otro, a una mayor participación y, por consiguiente, a contar con el grupo de iguales. En palabras de Hurtado et al. (2023), una prioridad debería ser que cualquier estudiante se acepte y respete la diferencia, promoviendo así la inclusión en su entorno social, cultural y educativo.
En esta misma línea, también se han observado resultados favorables tras aplicar el juego en conductas como el respeto, la convivencia, la solidaridad y la sensibilización hacia la inclusión. Esto se observa sobre todo cuando a los alumnos se les brinda la oportunidad de trabajar a partir de juegos tradicionales en los que tienen que participar y trabajar de forma colaborativa, tal y como se muestra en el estudio de la muestra de Rodríguez (2024). Teniendo en cuenta esto, resulta crucial desarrollar una cultura en la que se promueva la aceptación de uno mismo y de los demás, el respeto por las diferencias individuales y la convivencia, elementos que van a ayudar a que el alumnado se acepte y acepten a los demás en todos los ámbitos, ya sea el ámbito educativo, social y cultural (Hurtado et al., 2023).
Hasta aquí, parece más que notable que el ABJ aporta numerosos beneficios al alumnado en lo que respecta a la inclusión educativa. Pero, además, también se han encontrado resultados positivos en lo que se refiere al proceso de aprendizaje, y más concretamente sobre la motivación y el interés por el mismo. De hecho, según Coello-Marquez et al (2025) las metodologías activas la gamificación y el aprendizaje basado en juegos constituyen métodos de enseñanza que resultan de gran eficacia para favorecer la motivación por el proceso educativo en todos los niveles de enseñanza. Por lo tanto, aunque en este estudio se pretende evidenciar mediante una revisión teórica de qué forma influye el ABJ en la inclusión educativa, también se han encontrado beneficios que aporta el ABJ en el proceso de enseñanza y aprendizaje.
Si bien es cierto que, hasta el momento ha quedado demostrado que, tras la revisión de los 9 artículos de la muestra, el ABJ tiene resultados beneficiosos para promover un clima inclusivo en los centros educativos, hay que tener en cuenta ciertos matices que en este punto cobran especial importancia. De esta forma, en palabras de Orozco y Moriña (2020): “lo que hace que una estrategia sea inclusiva no es la estrategia en sí, si no el uso que de esta hace el docente y los ajustes razonables que lleva a cabo en un grupo humano que siempre tendrá necesidades y será diverso”. Por lo que a partir de aquí se podría abrir una nueva línea de investigación, para determinar en qué medida el compromiso y la implicación de los docentes influye en la creación de un entorno inclusivo dentro del aula. Esto concuerda y resulta coherente con las palabras de Fernández (2013): “El desarrollo de la inclusión requiere un profesorado coherente, es decir, fiel a sus principios y sus creencias. Un profesor que crea en lo que está haciendo y en lo hay que hacer. Un profesor transmisor de valores”.

Por otra parte, aunque los resultados resultan positivos a nivel general, varios de los estudios coinciden en señalar que es necesario un afianzamiento y consolidación de todos los aspectos que contribuyen a la inclusión para que ésta realmente se produzca. Así, aunque los resultados sean favorables, no serían reafirmados en el tiempo con el solo uso de sesiones en las que se emplee el ABJ, sino que sería necesario continuar trabajando para mejorar y fortalecer aspectos como las habilidades sociales y la autoestima. Esto se puede observar por ejemplo en los estudios de Mamani y Huayanca (2023) y García-Tudela et al. (2019). Dicho de otro modo, para que se produzca realmente un clima inclusivo, el ABJ debe integrarse de forma intencionada en la planificación educativa y contar con una mediación docente sensible a la diversidad del alumnado, a la vez que trabajar conjuntamente otros aspectos tan necesarios como las habilidades sociales, la autoestima, y la concienciación de toda la comunidad educativa.
Además de lo anterior, se han observado sentimientos y conductas de lástima hacia los compañeros que tenían alguna discapacidad cuando el alumnado tenía que trabajar con ellos, por lo que sería necesario también trabajar en la concienciación y la sensibilización de cara a que los alumnos acepten la diferencia con naturalidad y normalidad. En este sentido, Kaplan y Roa (2024) afirman que romper con la visión que se tiene sobre la discapacidad desde una perspectiva de lástima es una de las funciones principales que deben realizar los docentes en las aulas siempre que se quiera garantizar con la inclusión educativa.
Con base a los hallazgos encontrados en estos estudios analizados se proponen las siguientes líneas futuras de investigación:
- Evaluación longitudinal del impacto del ABJ en la educación inclusiva, es decir, lo que se pretende es ver el efecto del paso del tiempo en la inclusión educativa tras la aplicación de la metodología ABJ.
- Diseño de juegos cooperativos intergeneracionales donde participen también docentes, familias y personas con discapacidad visual o motriz, evaluando su impacto en la concienciación comunitaria.
- Profundización en el área de las TIC y cómo a través de ellas y de todos los recursos e instrumentos que proporcionan se puede favorecer la inclusión educativa con propuestas prácticas.
- Análisis de la influencia del compromiso y la implicación docente en la transmisión de valores de igualdad y la aplicación de un clima inclusivo en el aula.
El presente estudio ha logrado con éxito su objetivo principal, que es analizar el impacto del ABJ en la creación de entornos escolares inclusivos en la Educación Primaria. A través de la revisión y análisis de nueve artículos seleccionados tras un riguroso proceso de cribado, se ha evidenciado que el ABJ no solo constituye una metodología didáctica innovadora, sino que actúa como un potente vehículo para fomentar valores inclusivos en el entorno escolar. Las diferentes propuestas analizadas muestran una clara orientación hacia el desarrollo de habilidades sociales, el fortalecimiento del autoconcepto y la promoción del trabajo cooperativo, contribuyendo a la creación de un clima escolar más integrador. La identificación y clasificación de los recursos empleados (visibles en las figuras y redes semánticas del estudio) han permitido visualizar con claridad el impacto positivo de estos enfoques lúdicos, destacando especialmente el papel de los juegos cooperativos, los juegos tradicionales y aquellos con fines sensibilizadores.
Además, los resultados obtenidos permiten afirmar que el ABJ no solo mejora la inclusión, sino que también incrementa la motivación y el interés por el proceso de aprendizaje. Es preciso añadir que el análisis pone de manifiesto la necesidad de una implicación activa y consciente por parte del profesorado, ya que el potencial inclusivo del ABJ depende en gran medida del uso que se haga de él y de la mediación docente. También es necesario adoptar medidas y rutinas que permitan continuar trabajando hacia la inclusión, como el ABJ de forma continuada o incluso talleres de habilidades sociales que tengan cierta continuidad. Así, este estudio concluye que para que la inclusión educativa sea una realidad sostenida en el tiempo, el ABJ debe integrarse de manera transversal y planificada, acompañada de una cultura escolar que promueva el respeto por la diversidad y el desarrollo de competencias emocionales y sociales.
En definitiva, el ABJ no es una solución aislada, sino una metodología activa clave dentro de una estrategia educativa más amplia que exige compromiso institucional, coherencia pedagógica y una mirada ética hacia la diferencia. Todo ello facilitaría el alcance de uno de los horizontes claves y actuales de cualquier sistema educativo, que es que cualquier estudiante se sienta incluido.
¿Quieres saber más?
Si estás preparando oposiciones y quieres fortalecer tu perfil docente, te invitamos a descubrir los cursos homologados para oposiciones de Campuseducacion.com.
Con ellos, podrás indagar en distintos aspectos fundamentales de las Ciencias de la Educación, ¡y conseguir 2 puntos extra en el baremo de méritos de las Oposiciones!

Publica con nosotros
¿Quieres convertirte en autor de Campus Educación Revista Digital Docente y ganar puntos extra para las Oposiciones de Maestros y Profesores y otros procesos selectivos?
Gracias a la revista de divulgación de Campuseducacion.com todos los profesionales educativos (maestros, profesores, educadores, orientadores…) tienen la oportunidad de publicar artículos científicos y didácticos, contribuyendo así la difusión del desarrollo profesional docente y al avance en la investigación didáctica sobre las ciencias educativas.
Los autores de Campus Educación Revista Digital Docente que así lo deseen podrán obtener un certificado de autoría con el que poder sumar puntos en diferentes procesos selectivos y baremos de méritos, como en los procesos de Oposiciones docentes o el Concurso General de Traslados.
Puedes conseguir 4 CERTIFICACIONES GRATIS en Campus Educación Revista Digital Docente si realizas 3 o más Cursos Homologados de Campuseducacion.com.









